重層的支援体制整備事業
重層的支援体制整備事業がスタートしました
社会福祉法の改正により、「重層的支援体制整備事業」が令和3年4月に施行されました。
本市では、令和5年4月から「重層的支援体制整備事業」に取り組んでいます。
重層的支援体制整備事業とは
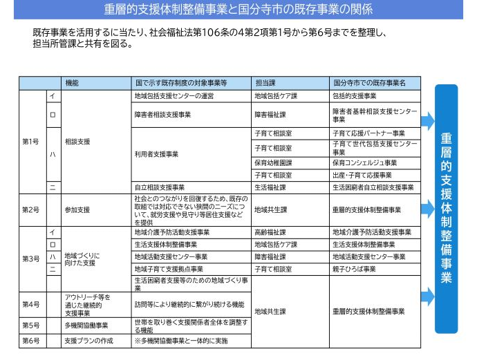
重層的支援体制整備事業は、市町村において、既存の相談支援や地域づくり支援の取組を活かし、介護・障害・子ども・生活困窮といった分野別の支援体制では対応しきれないような”地域住民の複雑化・複合化した支援ニーズ”に対応する包括的な支援体制を構築するため、「属性を問わない相談支援」、「多様な社会参加に向けた支援」、「地域づくりに向けた支援」を一体的に実施するものです。


包括的相談支援事業について
本市では以下に掲げる事業を一体的に実施し、相談体制を整えています。各相談窓口は専門とする分野がございますが、相談者の属性、世代及び相談内容に関わらず、どの相談窓口においても包括的に受け止め、関係支援機関との連携、つなぎを行います。
その中で、複雑化・複合化した相談は、多機関協働事業につなぎます。
地域包括支援センターの運営について (地域包括ケア課 電話:042-312-8641)
地域包括支援センター
ご本人やご家族、地域のかたがたからのさまざまな相談を受けて、適切な情報提供や各種サービスの紹介を行ない、安心して生活できるように支援しています。
障害者相談支援事業
障害福祉課
・身体・愛の手帳、手当、難病に関すること 電話:042-312-8631
・精神手帳、障害福祉サービスの利用相談に関すること 電話:042-312-8632
身体障害、知的障害、精神障害や難病についての総合窓口として、さまざまな相談を受け付けています。手帳の申請や手当の給付、障害福祉サービスの申請などの各種福祉制度の受付や相談を行っています。
障害者基幹相談支援センター
身体・知的・精神(発達障害を含む)の障害のあるかたや難病をお待ちのかたの相談支援を総合的・一元的に行っています。
地域活動支援センター
市内の障害のある方やそのご家族の相談を行っています。
利用者支援事業
子育て応援パートナー事業 (子育て相談室 電話:042-321-1801)
地域で安心して子育てができるよう、乳幼児を抱える保護者や妊娠期の方、子育てに関わるすべての方から相談に応じ、地域の子育てサービスをスムーズに利用できるよう支援しています。
子育て世代包括支援センター事業 (子育て相談室 電話:042-321-1801)
地域で安心して妊娠・出産・子育てができるよう、保健師などの専門職がご相談を伺います。
妊娠期の過ごし方、子育てに関することなど、ご相談ください。
出産・子育て応援事業(ゆりかご・こくぶんじ面接) (子育て相談室 電話:042-321-1801)
妊婦・子育て家庭に寄り添い、妊娠・出産・子育て期まで一貫して身近で相談に応じる「伴走型相談支援」と「経済的支援」を一体的に実施しています。
ゆりかご・こくぶんじ面接では、妊娠中の方全員を対象に保健師等が面接で妊娠や子育てなどの相談をお受けし、子育て応援プランを作成します。
保育コンシェルジュ事業 (保育幼稚園課 電話:042-312-8648)
それぞれのご家庭のニーズにあった保育サービスの情報提供を行う保育士資格を持った専門の相談員を配置しています。保護者の皆さまのご希望や就労状況、お子さんの様子などお伺いしながら、ご希望に沿った情報をご案内いたします。
生活困窮者自立相談支援事業 (生活福祉課 電話:042-312-8635)
自立生活サポートセンターこくぶんじ
失業や離職による収入減少などの経済的な問題と併せて、生活をしていくうえでの様々な問題を抱えた方のために、無料で相談を行っています。専門の相談員が、相談者と一緒に個別の支援計画を作り、寄り添いながら各種相談機関と連携して自立生活への支援をします。
相談先がわからない「困りごと」は「福祉の総合相談窓口」、「地域福祉コーディネーター」まで
丸っとふくまど(福祉の総合相談窓口)
本市では、包括的な相談窓口として、市役所2階地域共生推進課に設置しています。
現在は、毎週水曜日の午前9時から午後5時までの日時で相談を受け付けています。
どこに相談すればよいかわからない「困りごと」を受け付け、重層的支援体制整備事業の一環として、各支援機関と連携しながら本人や地域の方々とともに問題解決に向けて一緒に考えていきます。
地域福祉コーディネーターは地域の様々な相談に幅広く対応します
どこに相談したらよいかわからない個人のお困りごとや、地域の気になることがありましたら、お気軽にご相談ください。必要に応じて適切な関係機関や地域の支援者のかたなどと連携しながら、解決に向けたお手伝いをします。
このページに関するお問い合わせ
健康部 地域共生課 重層的支援体制整備担当
電話番号:042-325-0126
お問い合わせは専用フォームをご利用ください。
